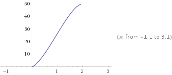
Te mando gráfico de volumen almacenado como función de la altura medida sobre la varilla desde el fondo. Tienes que copiarla ampliada y para cada valor del aforo ( eje x) obtendrás el respectivo del volumen contenido.
Si manejas Excel podes escribir la función ( que esta indicada en el link que te envíe) y hallas el tabulado cm x cm ... definiendo la variable x entre 0 y 190 ..(.serian cm).

El eje horizontal seria la indicación sobre la varilla. Esta directamente en metros desde el fondo. Observa que el volumen máximo contenido seria de 50 m^3 aprox... que coincide con la capacidad de un tanque de sección elipsoidal con area= pi x ancho/2 x altura/2 = 3.84 m^2 que multiplicado por el largo = 12.85 m te esta dando 49.5 m^3.
Si. Calculo complejo para alguien que no anda en las matemáticas. - Boris Berkov