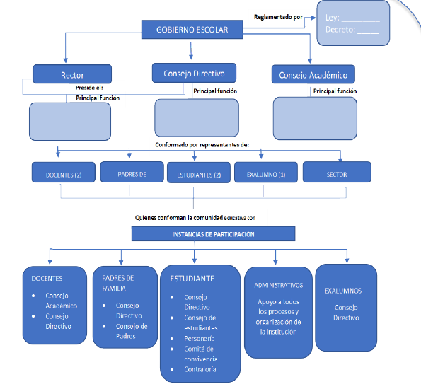
Ciencias sociales ZackerMax el 19 feb. 21 Completael mapa conceptual sobre laestructura y organización delgobierno escolar Alguien que me pueda ayudar a completar este mapa conceptual Seguir Siguiendo Dejar de seguir