Problemas con Ciclos en Raptor

Buenas,
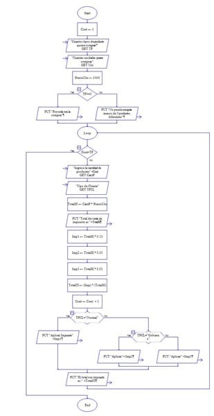
Se que hay algo que falta para completar el siguiente problema: Arriba el diagrama de flujo en Raptor que he hecho yo misma, necesito ayuda para finalizarlo y una explicacion por favor. Gracias!
Crear un programa de compras, el mismo no permite compras
inferiores a 5 tipos diferentes de productos.
Se puede comprar mas de 1 unidad de cada producto
Debe calcular los impuestos dependiendo del tipo de cliente:
Cliente normal un 13%
Cliente gobierno 5%
Zona franca un 1%
El programa debe mostrar el total sin impuesto para cada tipo de
producto, el total de impuestos y el total sumado.
Los precios brindados son números enteros